PDF문서RFP for GK-2 LEOP TTC and Ranging Service.pdf

닫기

background image

background image

 
 
 
 
 
 
 
 
 
 
 
 
 
 
 
 
 
 
 
 
 
 
 
 
 

This page is intentionally left as blank. 

 

 


background image

The da
whole o

 

L

 
 
 
 
 

 
 
 

 
 

 
 

 

ata/informatio

or in part, wi

LEOP 

1

n contained

thout KARI’s

REQU

FO

 TT&C

Korea

169-84 Gw

 in this docu

s prior written

UEST

OR GE

C AND

S

Mar

a Aerosp

wahak-ro, Y

ment shall 

n approval.

 
 
 

T FOR

EO-KO

D OVE

SERV

 

 
 
 
 
 
 

rch 22

 
 
 

pace Re

Yuseong-g

 

not be disclo

R PRO

OMPS

ERSE

ICE 

2, 2017

esearch

gu, Daejeon

sed, dissem

OPOSA

SAT-2 

AS RA

h Institu

n, 34133, K

minated or re

AL  

 

RANGI

ute 

Korea 

produced, in

NG 

 


background image

 

 

 

 

 

 
 
 
 
 
 
 
 
 
 
 
 
 
 
 
 
 
 
 
 
 
 
 
 
 

This page is intentionally left as blank. 

 
 
 
 
 
 
 
 
 
 
 
 
 
 
 
 
 
 
 
 


background image

Korea Aerospace Research Institute 

 

 

RFP/ii

 

Table of Contents 

1.  INTRODUCTION ..................................................................................................... 1 

1.1

 

Scope .............................................................................................................................. 1

 

1.2

 

GEO-KOMPSAT-2 Overview .......................................................................................... 1

 

1.3

 

Acronyms ........................................................................................................................ 1

 

2.  BID INSTRUCTION ................................................................................................. 3 

2.1

 

Submittal of Proposal .................................................................................................... 3

 

2.1.1

  Proposal Documents (organization) ............................................................................. 3 

2.1.2

  Number of Copies ......................................................................................................... 4 

2.1.3

  Bid Closing Date ........................................................................................................... 4 

2.1.4

  Method of Submittal ...................................................................................................... 4 

2.1.5

  KARI Point of Contact ................................................................................................... 5 

2.2

 

Bidding Schedule ........................................................................................................... 5

 

2.3

 

Validity of Proposal ........................................................................................................ 6

 

2.4

 

Bid Bond ......................................................................................................................... 6

 

2.4.1

  Amount of Bid Bond ...................................................................................................... 6 

2.4.2

  Bid Bond Establishment Method ................................................................................... 6 

2.4.3

  Bid Bond Return ........................................................................................................... 6 

2.5

 

Questions and Modifications ........................................................................................ 6

 

2.5.1

  Questions ..................................................................................................................... 6 

2.5.2

  Modifications ................................................................................................................. 6 

2.6

 

Non Contractual Obligation ........................................................................................... 7

 

2.7

 

Acceptance/Rejection of Bids ....................................................................................... 7

 

2.8

 

Evaluation of Proposal .................................................................................................. 7

 

2.8.1

  Evaluation Process ....................................................................................................... 7 

2.8.2

  Evaluation Factors ........................................................................................................ 7 

2.9

 

Selection of Successful Bidder ..................................................................................... 7

 

2.10

  Language and Measurement Unit ................................................................................. 8 

2.11

  Certificate and Government Approvals........................................................................ 8 

2.12

  Confidentiality ................................................................................................................ 8 

2.13

  Withdrawal of Proposal ................................................................................................. 8 

2.14

  Property of Proposal ...................................................................................................... 8 

2.15

  Expenses ........................................................................................................................ 8 


background image

Korea Aerospace Research Institute 

 

 

RFP/iii

2.16

  Governing Law ............................................................................................................... 9 

2.17

  Arbitration ....................................................................................................................... 9 

3.  STATEMENT OF WORK ....................................................................................... 10 

3.1

 

GK2 LEOP TT&C Service ............................................................................................. 10

 

3.1.1

  Scope of Service .......................................................................................................... 10 

3.1.1.1

  Design and Development ........................................................................................ 10 

3.1.1.2

  Basic Service .......................................................................................................... 10 

3.1.2

  Working Package ......................................................................................................... 12 

3.1.2.1

  Working Package 1: Pre-engineering and Station Validation ................................. 12 

3.1.2.2

  Working Package 2: LEOP Support ........................................................................ 13 

3.1.3

  Customer-Furnished Items (CFI) ................................................................................ 13 

3.2

 

GK2 Overseas Ranging Service.................................................................................. 13

 

3.2.1

  Scope of Service .......................................................................................................... 13 

3.2.1.1

  Design and Development ........................................................................................ 14 

3.2.1.2

  Basic Service .......................................................................................................... 14 

3.2.2

  Working Package ......................................................................................................... 15 

3.2.2.1

  Working Package 1: Pre-engineering and Station Validation ................................. 15 

3.2.2.2

  Working Package 2: IOT Support ........................................................................... 15 

3.2.3

  Customer-Furnished Items (CFI) ................................................................................ 15 

4.  TECHNICAL REQUIREMENTS ............................................................................ 17 

4.1

 

GK2 LEOP TT&C Service ............................................................................................. 17

 

4.1.1

  Space-to-Ground Interface .......................................................................................... 17 

4.1.1.1

  S-Band Downlink Requirements ............................................................................. 17 

4.1.1.2

  S-Band Uplink Requirements .................................................................................. 17 

4.1.1.3

  Ranging Requirements ........................................................................................... 18 

4.1.2

  Ground Interface .......................................................................................................... 18 

4.1.2.1

  Telemetry Interface ................................................................................................. 19 

4.1.2.2

  Telecommand Interface .......................................................................................... 19 

4.1.2.3

  Tracking File Interface............................................................................................. 19 

4.1.2.4

  Voice Interface ........................................................................................................ 19 

4.2

 

GK2 Overseas Ranging Service.................................................................................. 19

 

4.2.1

  Space-to-Ground Interface .......................................................................................... 19 

4.2.1.1

  S-Band Downlink Requirements ............................................................................. 19 

4.2.1.2

  S-Band Uplink Requirements .................................................................................. 20 

4.2.1.3

  Ranging Requirements ........................................................................................... 20 

4.2.2

  Ground Interface .......................................................................................................... 21 

4.2.2.1

  Tracking File Interface............................................................................................. 21 


background image

Korea Aerospace Research Institute 

 

 

RFP/iv

5.  GENERAL TERMS AND CONDITIONS ................................................................ 22 

APPENDIX A. GENERAL GEOS-C FILE FORMAT FOR LEOP TT&C SERVICE ...... 38 

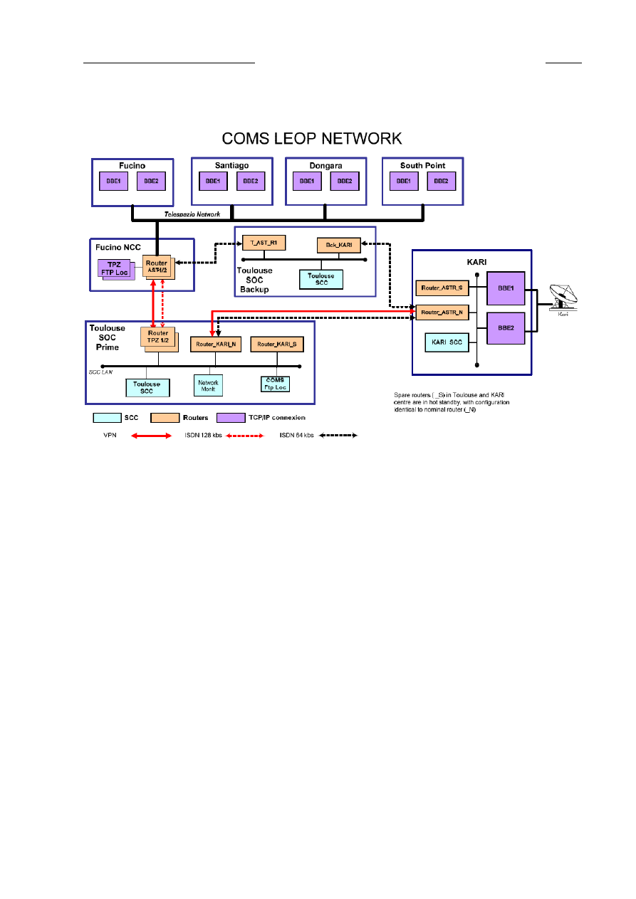
APPENDIX B. COMS GROUND NETWORK (INFORMATION ONLY) ....................... 40 

APPENDIX C. GEOS-C FILE FORMAT FOR OVERSEAS RANGING SERVICE....... 41 

APPENDIX D. COMPLIANCE MATRIX ....................................................................... 42 

APPENDIX E. PRICE PROPOSAL FORM .................................................................. 43 
 
 
 

List of Tables 

 
Table 1 S-Band Downlink Parameters for TT&C Stations .........................................................................17 
Table 2 S-Band Uplink Parameters for TT&C Stations .............................................................................18 
Table 3 Ranging Parameters for TT&C Stations .......................................................................................18 
Table 4 S-Band Downlink Parameters for Ranging Stations .....................................................................20 
Table 5 S-Band Uplink Parameters for Ranging Stations .........................................................................20 
Table 6 Ranging Parameters for Ranging Stations ...................................................................................20 
 
 
 
 
 
 
 
 
 
 
 
 
 
 
 
 
 
 
 
 
 
 
 
 
 
 
 
 
 
 


background image

Korea Aerospace Research Institute 

 

 

RFP/v

 
 
 
 
 
 
 
 
 
 
 
 
 
 
 
 
 
 
 
 
 
 
 
 
 

This page is intentionally left blank. 

 


background image

Korea Aerospace Research Institute 

 

 

RFP/1

1. INTRODUCTION 

1.1 Scope 
 
This RFP document describes all requirements related to the Contract for GEO-KOMPSAT-2 LEOP 
TT&C and Overseas Ranging Services and also explains the procedure to be undertaken by Bidder 
seeking to respond to this RFP. This RFP consists of following Sections and Appendices.  
 
Section 1     Introduction 
Section 2     Bid Instruction 
Section 3     Statement of Work  
Section 4     Technical Requirements  
Section 5     General Terms and Conditions 
 
Appendix A   General GEOS-C File Format for LEOP TT&C Service 
Appendix B   COMS Ground Network (Information Only) 
Appendix C   GEOS-C File Format for Overseas Ranging Service 
Appendix D   Compliance Matrix  
Appendix E   Price Proposal Form  

1.2 GEO-KOMPSAT-2 

Overview 

 
The GEO-KOMPSAT-2 (hereafter, “GK2”) program is a national program of Korean government to 
develop and operate two geostationary satellites, GEO-KOMPSAT-2A (hereafter, “GK2A”) and GEO-
KOMPSAT-2B (hereafter, “GK2B”). GK2A will perform the meteorological and space weather monitoring 
missions, and GK2B will perform the ocean and environmental missions. The GK2A has two Payloads, 
the Advanced Meteorological Imager (AMI) and the Korean Space Environment Monitor (KSEM), and 
the GK2B also has two Payloads, the Geostationary Ocean Color Imager II (GOCI-II) and the 
Geostationary Environment Monitoring Spectrometer (GEMS). The target launch date of each satellite is 
May 2018 for the GK2A and March 2019 for the GK2B. Both satellites will be collocated on a 
geostationary orbit. 
 
The satellite operation center (hereafter “SOC”) for the GK2A and the GK2B is located at Daejeon in 
Korea.  

(1)  to manage and control GK2A and GK2B mission as the primary function, 
(2)  to receive and process the payload data from the on-board payloads as the backup function, 

and 

(3)  to broadcast on-ground processed data through the spacecraft as the backup function. 

 
The GK2 SOC consists of seven ground subsystems as followings; 
 
•  Command and Data Acquisition Subsystem (CDAS) 
•  Integrated Test and Operation System (ITOS) 
•  Flight Dynamics Subsystem (FDS) 
•  Mission Planning Subsystem (MPS) 
•  Data Pre-processing Subsystem (DPS) 
•  Product Dissemination Subsystem (PDS) 
•  Management and Support Subsystem (MSS) 

1.3 Acronyms 
 

AOS 

Acquisition of Signal 

BPSK 

Binary Phase Shift Keying 

CCSDS 

Consultative Committee for Space Data Systems 


background image

Korea Aerospace Research Institute 

 

 

RFP/2

CLTU 

Command Link Transmission Unit 

COP-1 

Communications Operation Procedure-1 

EIRP 

Effective Isotropic Radiated Power 

ESA 

European Space Agency 

FTP 

File Transfer Protocol 

GK2 GEO-KOMPSAT-2 

ICD 

Interface Control Document  

KARI 

Korea Aerospace Research Institute 

LEOP 

Launch and Early Orbit Phase 

LHCP 

Left-Handed Circular Polarization 

LOS 

Lost Of Signal 

NRZ-L 

Non Return to Zero-Level 

NRZ-M 

Non Return to Zero-Mark 

PCM 

Pulse Coded Modulation 

PSTN Public 

Switched 

Telephone Network 

RAU Ranging 

Unit 

RHCP 

Right-Handed Circular Polarization 

RS Reed-Solomon 

SOH 

State of Health 

SOW 

Statement Of Work 

TBD 

To Be Determined 

TM/TC Telemetry/Telecommand 

TT&C 

Telemetry, Tracking and Command 

VCDU 

Virtual Channel Data Unit 

VCID 

Virtual Channel ID 

VPN 

Virtual Private Network 

VoIP 

Voice over Internet Protocol 

 


background image

Korea Aerospace Research Institute 

 

 

RFP/3

2. Bid 

Instruction 

2.1 Submittal 

of 

Proposal 

2.1.1  Proposal Documents (organization) 
 
The following information as required for KARI’s evaluation shall be included in the Bidder’s Proposal. 
 

- Company Overviews (Organization, Heritages, etc.) 
- Statement of Work with Compliance Matrix 
- Technical Proposal with Compliance Matrix 
- Management Proposal 
- General Terms and Condition with Compliance Matrix 
- Price Proposal (to be submitted in a separate sealed envelope) 

2.1.1.1 Company 

Overview 

 
The Bidder shall submit company overviews describing company organization and heritages. In terms of 
heritage, the Bidder shall provide the proof documents to demonstrate experience with operations of 
similar satellites in general.  

2.1.1.2  Statement of Work 
 
The Bidder shall submit an abbreviated statement of work for the GK2 LEOP TT&C and Ranging 
Services as required in Section 3 “Statement of Work”. The Bidder shall demonstrate experience of 
routine/emergency operations from TT&C station and shall provide availability for emergency passes, 
preferably from a single station. Compliance Matrix attached as Appendix D shall be provided to 
demonstrate whether or not requirements specified in Section 3 “Statement of Work” are complied 
 

2.1.1.3 Technical 

Proposal 

 
The Bidder shall provide a full description on its recommended technical Proposal including command, 
telemetry and tracking capability as well as ranging capability for GK2 satellites. Compliance Matrix 
attached as Appendix D shall be provided to demonstrate whether or not requirements specified in 
Section 4 “Technical Requirements” are complied. In the compliance matrix, relevant page number of 
technical Proposal shall be specified to allow KARI evaluation board to find out that TT&C station and 
Ranging Service proposed by Contractor are fully satisfied with requirements.  

2.1.1.4 Management 

Proposal 

 
For the management Proposal, the Bidder shall provide a full description but not limited to: 
 

- Program organization and resource 
- Financial capability 
- Any issues or comments on permission for S-Band uplink transmission. 

 
In case that Contractor is not the owner of TT&C station and/or Ranging station, the relationship of each 
involved organization shall be also described. 

2.1.1.5  General Terms and Conditions 
 


background image

Korea Aerospace Research Institute 

 

 

RFP/4

The Bidder shall review the General Terms and Conditions provided by KARI as Section 5 “General 
Terms and Conditions” and provide the compliance matrix attached as Appendix D for the Contract 
negotiation. 
 

2.1.1.6 Price 

Proposal 

 
For the Price Proposal, the Bidder shall provide detailed price breakdown for each satellite as follows, 
 

- Preparation cost for GK2A and GK2B LEOP TT&C Service, respectively. 
- Preparation cost for GK2A and GK2B Ranging Service, respectively. 
- Price for GK2A and GK2B LEOP TT&C Service, respectively. 
  (The LEOP TT&C Service duration is 480 hours (24 hours per day, 20 days) for each satellite.) 
- Price for GK2A and GK2B Overseas Ranging Service, respectively.  
  (The number of ranging measurement for both GK2A and GK2B is 8,640times (24times per day, 

30days per 1month, 6 months, 2 satellites) 

- Price for GK2A and GK2B Overseas Ranging Service in nominal operation (This price is optional 

item.) 

 
Preparation cost shall be expressed as engineering time and corresponding cost for the working 
package 1 of LEOP TT&C Service and the working package 1 of Overseas Ranging Service which are 
specified in Section 3 “Statement of Work”. 
 
The price or rate proposed by Bidders shall be firm and fixed price not subject to change for a price 
escalation for the entire period of the Contract. The currency quoted in the Proposal shall be expressed 
in U.S Dollar only. If Bidder expresses other currency other than U.S Dollar, then for the conversion of 
excahnge rate, the price evaluation will be performed based upon the 1

st basic exchange rate of KEB 

Hana Bank on the Price Evaluation Date. However, the currency of the Contract could be the national 
currency of Contractor within the USD value of estimated budget of the this Bidding, if necessary. In 
such a case, the 1

st basic exchange rate noticed by KEB Hana Bank of Korea on the Price Evaluation 

Date shall be applied for the exchange rate for currency change. Any kinds of taxes and duties arising in 
connection with Bidder’s work under this RFP and under the eventual Contract shall be Bidder’s 
responsibility, except for the customs duties and value added taxes levied in Korea. The price shall be 
inclusive any cost or charge incurred due to the delivery of any equipment, hardware, software or 
documentation to KARI.  

2.1.2 Number 

of 

Copies 

 
One (1) original and seven (7) copies of the Proposal except for the Price Proposal shall be submitted. In 
addition, One (1) CD-ROM disk (Preferably in PDF format) containing the text of the Proposal except for 
the Price Proposal shall be additionally submitted. And one (1) Price Proposal separately enveloped 
shall be submitted. 
 
In case of any discrepancies between the Proposal and CD-ROM version, the original hardcopy 
(Proposal) shall prevail. 

2.1.3  Bid Closing Date 
 
The closing time for the Proposal is May 2, 2017, 15:00PM in Korean Local Time. If any part of the 
Proposal as required under this RFP is submitted after the stipulated closing time, the entire Proposal 
will be deemed late. KARI in its absolute discretion may exclude any late Proposal from further 
consideration.  

2.1.4 Method 

of 

Submittal 

 
The Proposal shall be submitted to the following address: 
 
 


background image

Korea Aerospace Research Institute 

 

 

RFP/5

Mr. Won-Suk LEE 
Senior administrator of Procurement Team 
Korea Aerospace Research Institute 
169-84 Gwahak-ro, Yuseong-gu, Daejeon, 
34133, Korea 
 
Tel) +82-42-860-2406 
Fax)+82-42-860-2666 
e-mail) wsl@kari.re.kr  

2.1.5  KARI Point of Contact 
 
For the administrative part 
 
Mr. Won-Suk LEE 
Senior administrator of Procurement Team 
Korea Aerospace Research Institute 
169-84 Gwahak-ro, Yuseong-gu, Daejeon, 
34133, Korea 
Tel) +82-42-860-2406 
Fax)+82-42-860-2666 
e-mail) wsl@kari.re.kr  
 
For the technical part 
 
Mr. Durk-Jong PARK 
Senior engineer of Ground System Development Team 
Korea Aerospace Research Institute 
169-84 Gwahak-ro, Yuseong-gu, Daejeon, 
34133, Korea 
Tel) +82-42-860-2721 
Fax)+82-42-860-3919 
e-mail) parkdj@kari.re.kr 
 
With C.C 
 
Dr. Chi-Ho KANG 
Head of Ground System Development Team 
Korea Aerospace Research Institute 
169-84 Gwahak-ro, Yuseong-gu, Daejeon, 
34133, Korea 
Tel) +82-42-860-2918 
Fax)+82-42-860-3919 
e-mail) chkang@kari.re.kr 

2.2 Bidding 

Schedule 

 
The following schedule is a tentative milestone for the eventual Contract and may be changed at KARI’s 
sole discretion: 
  

- RFP Release: T0 
- Bid Closing Date: T0 + 41days 
- Evaluation of Proposal: T0 + 50days 
- Selection of the Successful Bidder: T0 + 55days 
- Contract Negotiation Start: T0 + 60days 
- Expected Contract Date: T0 + 90days 

 


background image

Korea Aerospace Research Institute 

 

 

RFP/6

If KARI and the Successful Bidder fail to agree on the terms and conditions for the eventual Contract, 
KARI may proceed with the Contract negotiations with the second ranking Bidder without any obligations 
to the Successful Bidder.  

2.3  Validity of Proposal 
 
The Proposal shall be valid for six (6) months from the Bid Closing Date and upon KARI’s request, shall 
be extended for additional six (6) months. 

2.4 Bid 

Bond 

 
Bidders intending to submit the Proposal shall provide the Bid Bond as required under this Section. If the 
Bid Bond is not submitted with Proposal, the Proposal shall not be accepted. 

2.4.1  Amount of Bid Bond 
 
Bidder shall establish a Bid Bond in favor of KARI not later than the Bid Closing Date and submit the 
bond to KARI along with its Proposal. The total amount of the Bid Bond shall be at least five (5) percent 
of bidding price corresponding to the 40 days (960hr) of LEOP TT&C Service for both satellites including 
preparation cost and 8,460 times of Overseas Ranging Service for both satellites including preparation 
cost. The bond shall remain valid until six (6) months after the bid closing date and if the Bid validity is 
extended, the Bid Bond shall be also extended accordingly. 

2.4.2  Bid Bond Establishment Method 
 
The Bid Bond shall be in the form of a surety bond issued by the Seoul Guarantee Insurance Company, 
in the form of an irrevocable standby letter of credit or bank guarantee by first class international bank, 
cash or other means of gurantee acceptable to KARI. In case of a surety bond, it shall be advised 
through “ Seoul Guarantee Insurance Company”. In case of cash, bank guarantee, or the irrevocable 
standby letter of credit, it shall be advised through “Woori Bank” (Daejeon Branch at 29 Munye-ro, Seo-
gu, Daejeon, 35241 Korea, Tel:+82-42-488-9704, Ext.312, Fax:+82-505-003-0759). The bond shall be 
available by KARI’s request on the Seoul Guarantee Insurance Company or by KARI’s draft at sight 
drawn on the bank, accompanied by the statement of KARI stating that Bidder has refused to enter into 
a Contract with the terms and conditions in the RFP as amended, if any, that Bidder has hindered the 
fair bidding by fraud or mispresentation, or that Bidder has withdrawn its Proposal after the Bid Closing 
Date. 

2.4.3  Bid Bond Return 
 
All of the Bid Bonds will be released promptly at the time of final Contract award by KARI without interest. 

2.5  Questions and Modifications 

2.5.1 Questions 
 
Any questions as to the intent and clarity of the RFP may be asked to KARI’s point of contact as Section 
2.1.5 “KARI Point of Contact ” by e-mail, fax or letter no later than ten (10) days before the Bid Closing 
Date. After the Bid Closing Date, Bidder shall not amend, modify, or supplement the Proposal, or submit 
any other documents to KARI, except for the case of KARI’s written request. 

2.5.2 Modifications 
 
KARI may ask each Bidder to submit and supply additional information or documents for evaluation of 
the Proposal. And KARI may also ask each Bidder in writing for clarifications, amendments, revisions, or 


background image

Korea Aerospace Research Institute 

 

 

RFP/7

supplementation of the Proposal and any other documents submitted by Bidder at any time before the 
execution of the Contract.  

2.6  Non Contractual Obligation 
 
This RFP shall not be interpreted as an offer for a Contract or any type of guarantee by KARI. It is 
KARI’s sole discretion whether or not to allow the award to any Bidder. KARI owes no responsibility or 
obligation to select the Contractor among Bidders. 
 
This solicitation for the Proposal shall neither be construed to create an obligation on KARI to enter into 
a contractual instrument, nor shall it serve as a basis for any claim for reimbursement of costs for the 
effort to prepare, submit, amend, revise or supplement the Proposal, and other related documents 
expended by Bidder regardless of whether or not Bidder is successful in receiving an award as a result 
of the solicitation. 

2.7 Acceptance/Rejection of Bids 
 
KARI reserves the right to accept or reject any Bidding, and to amend the Bidding process and 
reject all Bidding at any time prior to the award of the Contract without thereby incurring any 
liability to the affected Bidder(s), nor is KARI under any obligation to inform the affected Bidder(s) 
of the ground for its action. 

2.8  Evaluation of Proposal 
 
The evaluation of the Proposals will be made by the KARI evaluation committee and the following 
evaluation process is for information only. The evaluation committee reserves the right to modify 
the evaluation process and criteria without any prior notification to Bidders. 

2.8.1 Evaluation 

Process 

 
During the Bid evaluation, KARI may send to Bidders a set of questions for clarification and request any 
supplement to the Proposals and the evaluation will be made based on the Proposal and the answers 
and the supplement received from Bidders. 
 
The evaluation consists of two (2) parts of the technical part and bidding price and, after the evaluation 
of technical part, the evaluation committee selects the Qualified Bidders and performs the bidding price 
evaluation for the selected Qualified Bidders. The total evaluation score is one hundred (100) points and 
the weight of technical part and bidding price is eighty (80) and twenty (20), respectively. Bidder who 
gets score exceeding eighty five percent (85%) of score in technical part will be selected as Qualified 
Bidder and after the evaluation of bidding price, the Successful Bidder and other ranking Bidders will be 
determined by the sum of scores in technical part and bidding price. If the total score is the same, the 
Bidder to get the higher score in technical part is preferred to others. 

2.8.2 Evaluation 

Factors 

 
The Compliance Matrix, TT&C Support Heritage, TT&C Station Network, Number of Station, Duration, 
Single Network Operation Center, Auto-Diversity Tracking, Diversity Unit in Data Channel, 
Primary/Backup Configuration of Overseas Ranging Station, Site, Success Rate of Ranging 
Measurement and Price are the most critical elements in the process of evaluation.  
 
Therefore, it is recommended to provide the detailed statements and it is highly requested to prepare the 
Proposal in the order provided in Section 2.1.1. 

2.9 Selection 

of 

Successful Bidder 

 


background image

Korea Aerospace Research Institute 

 

 

RFP/8

The Successful Bidder will be selected by the evaluation committee among the Bidders subjec to the 
evaluation of the Proposals. At the time the Successful Bidder is selected, the ranking of the other 
Qualified Bidders will be notified. 
 
In the event mutually agreeable terms and conditions including price are not reached with the Successful 
Bidder within the time limit specified by KARI, KARI may proceed with the Contract negotiations with 
next ranking (the 2nd ranking) Qualified Bidder without undertaking a new Bidding process and without 
any obligation to the Successful Bidder. 
 
In case KARI initiates the Contract negotiations with the next ranking (the 2nd ranking) Qualified Bidder, 
the Bidder will occupy the position as the Successful Bidder and assume any obligations imposed upon 
the Successful Bidder under this RFP. 
 
The result of evaluation is at the Proposal evaluation committee’s discretion based on evaluation 
process and any Bidders shall not raise any objection regarding the Proposal evaluation committee’s 
decision thereupon. 

2.10  Language and Measurement Unit 
 
The Proposal and any documents submitted to KARI under the RFP and communication and the 
Contract language shall be in English. System Internationa (SI) units shall be used for 
measurements and quantities in the Proposal and all the accompanying documents. 

2.11  Certificate and Government Approvals 
 
Bidder shall receive and represent the government approval and certificates in relevant countries, 
necessary for the participation of this bidding, if any. And Bidder shall provide the plan and 
schedule to get the government approval and certificates necessary for the performacne of 
Contract in the Management Proposal. 

2.12 Confidentiality 
 
There shall be no news release, public announcements, denials or confirmation in connection with this 
RFP or Contract award without the prior written approval of KARI. All documentation submitted in 
response to this RFP shall be marked “COMMERCIALS-IN-CONFIDENCE” on the first page of each 
document. All elements of the RFP shall be kept confidential, and shall not be intentionally disclosed by 
Bidder to any Third Party. All elements of the Proposal will be kept confidential, and will not be 
intentionally disclosed by KARI to any Third Party except for the case connected with the evaluation of 
Proposal. 

2.13  Withdrawal of Proposal 
 
Bidder may withdraw its Proposal at any time before the Bid Closing Date. Withdrawal shall be made in 
writing, and shall be received by KARI before the Bid Closing Date.

 

2.14  Property of Proposal 
 
All documents submitted in response to the RFP shall become the property of KARI and will be retained 
by KARI. 

 

2.15 Expenses 
 
Expenses incurred by Bidder in connection with the preparation, submittal, and any subsequent 
clarification of Proposal or negotiation activities are for its own account and will not be reimbursed by 
KARI. 


background image

Korea Aerospace Research Institute 

 

 

RFP/9

2.16 Governing Law 
 
This RFP and the Contract shall be construed in accordance with and governed by the laws of the 
Republic of Korea. 

2.17 Arbitration 
 
Any disputes in relation to, and under the RFP and the Contract shall be resolved through arbitration in 
Seoul, Korea under the Rules of the Korean Commercial Arbitration Board. 
 


background image

Korea Aerospace Research Institute 

 

 

RFP/10

3. STATEMENT 

OF 

WORK 

3.1  GK2 LEOP TT&C Service 
 
This chapter presents the Statement of Work for GK2A and GK2B LEOP TT&C service (hereafter in this 
chapter, service) 

3.1.1  Scope of Service 

3.1.1.1  Design and Development 
 
[REQ-3111-1]  Design and Development 
The service to be provided by Contractor shall meet the requirements of this SOW and technical 
requirements specified in Section 3 and Section 4. 
 
[REQ-3111-2] New 

Antenna 

Station 

In case that the service requires for Contractor to procure new antenna stations, the Contractor shall 
notify KARI of such plan as soon as the Contractor becomes aware of the situation. 
 
[REQ-3111-3]  FOV of Antenna Station 
FOV (Field Of View) of each antenna station shall be guaranteed above at least five (5) degrees of 
elevation angle in any azimuth direction. 
 
[REQ-3111-4] Acquisition 

Plan 

All antenna stations shall have search & time-offset capability with pre-defined acquisition plan. +/-60sec 
of time-offset with combined search like azimuth or spiral scan shall be provided in each relevant 
antenna station. 
 
[REQ-3111-5]  Auto-diversity Function in Tracking Channel 
All antenna stations shall equip with auto-diversity tracking receiver to conduct auto-tracking by using 
dominant channel signal between RHCP and LHCP channel. 
 
[REQ-3111-6]  Diversity Unit in Tracking Channel 
All antenna stations shall equip with diversity unit in data channel to determine the dominant one 
between RHCP and LHCP channels. Even though dominant channel is determined, signal level and 
Eb/No in both RHCP and LHCP channel shall be continuously notified to KARI through voice loop. 
Switching to dominant channel shall be performed by KARI decision. 

3.1.1.2 Basic 

Service 

 
[REQ-3112-1] Basic 

Service 

The basic service to be provided by Contractor shall be as followings  
 
- Initial Acquisition Service 
- Command Service 
- Telemetry Service 
- Tracking Service 
- Ranging Measurement 
- 2-way Doppler Measurement 
- Angle Data Measurement 

3.1.1.2.1  Initial Acquisition Service 

 
[REQ-3112-2]  Initial Acquisition Service 
Initial acquisition service is important due to its effectiveness in case that real separation vector from 
launch vehicle is different with expected one and that satellite is going into emergency even in normal 


background image

Korea Aerospace Research Institute 

 

 

RFP/11

operation. During acquisition period, mode transition to auto-track is mandatory after successful signal 
acquisition.  Mode transition can be done by manually comparing signal strength and checking spectrum 
pattern or by automatically setting signal strength level in tracking receiver. For initial acquisition, AOS 
antenna position elevation angle can be 2 or 3 deg. instead of 0 deg. This acquisition scheme shall not 
impact on normal operations like command uplink, telemetry downlink and tracking file generation using 
angle data, ranging data, Doppler data. 

3.1.1.2.2 Command Service 

 
[REQ-3112-3] Command 

Service 

All TT&C station shall provide S-Band command upload service. Command format will be CLTU or 
transfer frame according to CCSDS standard. All commands interface between SOC and TT&C station 
are really standard CORTEX

TM native protocol. Therefore, all TT&C system shall implement the 

corresponding CORTEX

TM unit. 

3.1.1.2.3 Telemetry Service 

 
[REQ-3112-4]  Telemetry Service (On-line Telemetry Transfer) 
All TT&C ground station shall conduct IF-converted, Viterbi decoding, frame-synchronized, and de-
randomized on the GK2A and GK2B downlink signal right after downlink signal acquisition. 
 
[REQ-3112-5]  Structure of Telemetry Data 
The structure of telemetry data from TT&C ground station to SOC shall be in form of CORTEX

TM native. 

The size of native format shall be TBD bytes consisting of header (64bytes) + VCDU (TBD bytes) + 
trailer (4bytes). 
 
[REQ-3112-6] Time 

Code 

Time code configured in CORTEX

TM unit shall be code 2. The structure of code 2 appeared in the 

header is consisting of first field and second field.  First field is CORTEX

TM unit time in second (number 

of seconds elapsed since January 1

st, 0:00:000 of current year). Second field is the number of 

milliseconds in current seconds. First field is a 32-bit integer (hexadecimal-coded) while second field is a 
32-bit float value. 
 
[REQ-3112-7]  Telemetry Data Recording 
All TT&C station shall have a capability to record telemetry data during satellite pass.  
 
[REQ-3112-8]  Telemetry Service (Off-line Telemetry Transfer) 
TT&C station shall keep the recorded telemetry data in CORTEX

TM native form. The recorded data shall 

be compressed as zip file and automatically placed into FTP server of SOC after satellite pass.  

3.1.1.2.4 Tracking Service 

 
[REQ-3112-9] Tracking 

Service 

TT&C station shall provide tracking data formatted as GEOS-C format. Contents of general GEOS-C 
format are described in Appendix A. A GEOS-C file includes three (3) different tracking data, angle data, 
ranging, and Doppler.   
 
[REQ-3112-10] Timeliness for Tracking Service 
The tracking data shall be provided to SOC within 10[TBD] minutes after the completion of ranging 
measurement. 

3.1.1.2.5 Ranging Measurement 

 
[REQ-3112-11] Ranging Measurement 
TT&C station shall provide ranging measurement service on KARI operator’s request. It is baseline to 
continuously conduct ranging measurement in every 30 minutes during LEOP. 
 
[REQ-3112-12] CORTEX

TM Unit Configuration for Ranging Measurement 


background image

Korea Aerospace Research Institute 

 

 

RFP/12

CORTEX

TM unit shall be configured to operate in ESA tone standard in RAU window. 

 
[REQ-3112-13] Ground Delay Compensation 
Ground delay of local TT&C station shall be compensated (subtracted) from the result of ranging 
measurement.  
 
[REQ-3112-14] Duration of Ranging Measurement 
Exact time and duration of ranging measurement shall be confirmed by SOC via voice loop before 
satellite pass. CORTEX

TM unit shall be configured according to SOC request before satellite pass.   

3.1.1.2.6  2-Way Doppler Measurement 

 
[REQ-3112-15] 2-Way Doppler Measurement 
GK2A and GK2B will be configured to coherent mode to make 2-way Doppler measurement be possible. 
Exact duration of 2-way Doppler measurement shall be confirmed by SOC via voice loop before satellite 
pass. 

3.1.1.2.7  Angle Data Measurement 

 
[REQ-3112-16] Angle Data Measurement 
Only auto-tracked angle measurement data shall be applied as input data for GEOS-C format. It is 
baseline that 1 second of time resolution is considered. 

3.1.2 Working 

Package 

 
The services to be provided by Contractor are divided up as followings: 
 
Working Package 1: 

Pre-engineering and station validation 

Working Package 2: 

LEOP support 

3.1.2.1  Working Package 1: Pre-engineering and Station Validation 
 
[REQ-3121-1] Documentation 
Contractor shall provide following documents for the pre-engineering activities, as minimum. 
 
- ICD for Communication Link between provider’s network management center and SOC 
- Review on Voice Procedure between provider’s network management center and SOC. KARI will 

initially write the Voice Procedure 

- LEOP Network Detailed Design 
- LEOP Network Test Plan, Test Procedure and Test Report 
- Initial Acquisition Procedure 
- Antenna Blind Searching Procedure 
 
[REQ-3121-2] Validation 

Test 

During working package 1, Contractor shall perform technical validation tests to demonstrate, as 
minimum: 
 
- Ground Interface with SOC 
- Compliance of technical requirement specified for GK2A and GK2B 
- Tracking File generation by tracking LEO satellite like KOMPSAT satellites 
 
[REQ-3121-3] Test 

Report 

Test reports describing validation test results shall be provided to KARI within three (1) months after 
validation test. 
 
[REQ-3121-4] Data 

Package 

At the end of this working package, Contractor shall send for KARI approval a data package including all 
documents described in [REQ-3121-1]. The data package for GK2A shall be delivered to KARI by 


background image

Korea Aerospace Research Institute 

 

 

RFP/13

December 10, 2017. The data package for GK2B shall be delivered to KARI by December 10, 2018. 
This working package will be finished by the acceptance by KARI. 

3.1.2.2  Working Package 2: LEOP Support 
 
[REQ-3122-1]  Working Package 2 
The working package 2 shall include the following activities to be performed by Contractor 
 
- Operational Readiness Checkup within 3 months before satellite launch 
- Operation during LEOP (approximately 1 month after satellite launch) 
 
[REQ-3122-2]  Operational Engineer in Local TT&C Station  
During LEOP support, operational engineer shall be placed in local TT&C station aimed to directly 
monitor the working of whole system.  
 
[REQ-3122-3] Pre-Pass 

Check 

 

During LEOP support, checking of data flow and configuration setup shall be completely conducted at 
relevant TT&C stations prior to satellite pass 
 
[REQ-3122-4] Pass 

Report 

 

Contractor shall provide technical report describing signal level and Eb/No measured at each RHCP and 
LHCP channel with 1 second of time step after satellite pass. Details on the contents in pass report will 
be defined after Contract. Following items shall be contained as minimum,  
 
- Uplink carrier frequency sweeping or not 
- Auto-tracking or not 
- Antenna angle data (AZ/EL) with 1 second of time step 
- Signal Level and Eb/No measured at each RHCP and LHCP channel with 1 second of time step 
 
The pass report shall be placed into FTP server of SOC after satellite pass. 
 
[REQ-3122-5]  Number of Ground Stations 
Contractor shall provide more than four regional-separated TT&C stations to ensure the visibility of 
satellite during LEOP 
 
[REQ-3122-6] Duration 
Contract shall provide LEOP support for 20 days after satellite launch. Depending on LEOP operation, 
the duration can be changed. 
 
[REQ-3122-7]  Pass Scheduling in Advance 
For the first three days after satellite separation from launcher, pass shall be scheduled with highest 
priority. 
 
[REQ-3122-8]  Single Network Operation Center 
Regional-separated TT&C stations even in northern and southern hemisphere shall be integrated by 
using single network operation center to be communicated with SOC.  

3.1.3  Customer-Furnished Items (CFI) 
 
KARI will be responsible for documentation about the setup of CORTEX unit for TM/TC and ranging 
measurement and preparation of test telemetry data file. 

3.2  GK2 Overseas Ranging Service 
 
This chapter presents the Statement of Work for GK2A and GK2B Overseas Ranging Service (hereafter 
in this chapter, service) 

3.2.1  Scope of Service 


background image

Korea Aerospace Research Institute 

 

 

RFP/14

3.2.1.1  Design and Development 
 
[REQ-3211-1]  Design and Development 
The service to be provided by Contractor shall meet the requirements of this SOW and technical 
requirements specified in Section 3 and Section 4. 
 
[REQ-3211-2] New 

Antenna 

Station 

In case that the service requires for Contractor to procure new antenna stations, the Contractor shall 
notify KARI of such plan as soon as the Contractor becomes aware of the situation. 
 
[REQ-3211-3]  FOV of Antenna Station 
FOV (Field Of View) of each antenna station shall be guaranteed to looking GK2A and GK2B satellites. 
The location of GK2A and GK2B is informed after contract. 
 
[REQ-3211-4] Primary/Backup 

Configuration 

Overseas ranging station shall be configured as primary and backup station at same site. When primary 
station is in problem, switching to backup station shall be accomplished within 1 hour. 
 
[REQ-3211-5] Uplink 

License 

Contractor shall acquire uplink license from local government at least 6 months before satellite launch. 
 
[REQ-3211-6] Site 
Overseas ranging station shall be deployed at site to meet OD requirements. If bidder propose site with 
its longitude and latitude information, KARI will use the expected OD performance at the site as a part of 
technical evaluation. 
 
[REQ-3211-7] Ranging 

Accuracy 

Overseas ranging station shall provide ranging result which meets ranging accuracy, 10m RMS. 
 
[REQ-3211-8]  Number of Ranging Measurement 
Overseas ranging station shall conduct ranging measurement in every at least 1 hour for GK2A and 
GK2B, respectively. In each ranging measurement, 100 times of ranging measurement shall be done 
within 10 sequence. 
 
[REQ-3211-9] Success 

Rate 

Ranging measurement shall be successfully conducted with more than 98 % of success rate per daily 
passes.  
 
[REQ-3211-10] Availability of Network Line 
Availability of network line between overseas ranging station and SOC shall be more than 99.5 % in 
daily operation. 
 
[REQ-3211-11] Abort of Ranging Measurement 
In the emergency of satellite, ranging measurement shall be aborted within 5[TBD] minutes on SOC 
request. 
 
[REQ-3211-12] Daily-Based Ranging Schedule File 
Overseas ranging station shall be scheduled based on the daily-based ranging schedule file sent by 
SOC operator. In the ranging schedule file, time in hour, minutes and seconds will be specified for GK2A 
and GK2B ranging measurement, respectively. 
 
[REQ-3211-13] Ranging Results in GEOS-C Format 
Overseas ranging station shall upload ranging results in GEOS-C format to SOC FTP server within 5 
[TBC] minutes after each ranging measurement.  

3.2.1.2 Basic 

Service 

 
[REQ-3212-1]  Basic Service 
The basic service to be provided by Contractor shall be as followings  
 


background image

Korea Aerospace Research Institute 

 

 

RFP/15

- Ranging Measurement 

3.2.1.2.1 Ranging Measurement 

 
[REQ-3212-2] Ranging 

Measurement 

TT&C station shall provide ranging measurement service whenever required. 
 
[REQ-3212-3] CORTEX

TM Unit Configuration for Ranging Measurement 

CORTEX

TM unit shall be configured to operate in ESA tone standard in RAU window. 

 
[REQ-3212-4] Ground 

Delay 

Compensation 

Ground delay of local TT&C station shall be compensated (subtracted) from the result of ranging 
measurement.  

3.2.2 Working 

Package 

 
The services to be provided by Contractor are divided up as followings: 
 
Working Package 1: 

Pre-engineering and station validation 

Working Package 2: 

IOT support 

3.2.2.1  Working Package 1: Pre-engineering and Station Validation 
 
[REQ-3221-1] Documentation 
Contractor shall provide following documents for the pre-engineering activities, as minimum. 
 
- ICD between provider’s network management center and SOC 
- RF communication characteristics of overseas ranging station 
- Validation Test Procedure and Test Report 
 
[REQ-3221-2] Validation 

Test 

During working package 1, Contractor shall perform technical validation tests to demonstrate, as 
minimum: 
 
- Ground Interface with SOC 
- Compliance of technical requirement specified for GK2A and GK2B 
- Tracking File generation by ranging measurement of COMS satellite 
 
[REQ-3221-3] Test 

Report 

Test reports describing validation test results shall be provided to KARI within three (1) months after 
validation test. 
 
[REQ-3221-4] Data 

Package 

At the end of this working package, Contractor shall send for KARI approval a data package including all 
documents described in [REQ-3221-1] The data package for GK2A shall be delivered to KARI by 
December 10, 2017. The data package for GK2B shall be delivered to KARI by December 10, 2018. 
This working package will be finished by the acceptance by KARI. 

3.2.2.2  Working Package 2: IOT Support 
 
[REQ-3222-1]  Working Package 2 
The working package 2 shall include the following activities to be performed by Contractor 
 

Operational Readiness Checkup within 3 months before satellite launch 

Operation during IOT (approximately 6 month after LEOP) 

3.2.3  Customer-Furnished Items (CFI) 


background image

Korea Aerospace Research Institute 

 

 

RFP/16

 
KARI will be responsible for documentation about the setup of CORTEX unit for ranging measurement 
and daily-based ranging schedule file format. 


background image

Korea Aerospace Research Institute 

 

 

RFP/17

4. Technical 

Requirements 

4.1  GK2 LEOP TT&C Service 
 
This chapter presents the technical requirements for GK2 LEOP TT&C Service  

4.1.1 Space-to-Ground 

Interface 

 
For the space-to-ground interface, both S-Band RF uplink and S-Band RF downlink between 
GK2A/GK2B and GK2 LEOP TT&C ground station are necessary.

 

4.1.1.1  S-Band Downlink Requirements 
 
[REQ-4111-1]  S-Band Downlink Parameters for TT&C Stations 
TT&C station shall be applicable for S-Band downlink parameters described in Table 1. 

Table 1 S-Band Downlink Parameters for TT&C Stations 

Parameters 

Value 

G/T 

More than 22 dB/K 

Polarization

(note1) 

Simultaneous RHCP and LHCP, Auto 
diversity, Combining Mode 

Center Frequency 

Frequency for GK2A and GK2B will be 
informed after Contract 

Modulation PCM(NRZ-L)/PSK/PM 

Modulation Index 

1.0 radian 

Sub-carrier Frequency 

65544Hz 

Coding 

Convolutional coding (r=1/2, K=7) 

Telemetry Datarate 

4096 bps (after Viterbi decoding) 

Downlink Acquistion Range @ Ground 
Receiver 

≤ 

 150kHz 

 
Note 1) GK2A and GK2B are designed to transmit downlink signal through nadir-direction antenna and 
zenith-direction antenna at the same time. The polarization of nadir-direction and zenith-direction for 
GK2A and GK2B is as followings, 
 
- GK2A: RHCP for Nadir-direction, LHCP for Zenith-direction 
- GK2B: LHCP for Nadir-direction, RHCP for Zenith-direction 
 
Depending on the orbit and attitude of GK2A and GK2B, the signal level of RHCP and LHCP channel 
can be varied. For the reason, TT&C ground station needs to have an auto-diversity function to manually 
or automatically select the dominant polarization between RHCP and LHCP according to the signal level 
of RHCP and LHCP channel for the auto-tracking at antenna. On top of that, in terms of receiving 
telemetry signal without any packet loss, TT&C ground station needs to have so-called combining mode 
which can automatically combine the two telemetry signals from RHCP and LHCP channels so that 
Eb/No of telemetry signal is continuously stable.  

4.1.1.2  S-Band Uplink Requirements 
 
[REQ-4112-1] S-Band 

Uplink 

Parameters for TT&C Stations 

 
TT&C station shall be applicable for S-Band uplink parameters described in Table 2. 


background image

Korea Aerospace Research Institute 

 

 

RFP/18

Table 2 S-Band Uplink Parameters for TT&C Stations 

Parameters 

Value 

EIRP 

More than 68 dBW 

Polarization 

Selectable RHCP or LHCP 

Center Frequency 

Frequency for GK2A and GK2B will be 
informed after Contract 

Modulation PCM(NRZ-L)/PSK/PM 

Modulation Index 

1.4 

 5% radian 

Sub-carrier Frequency 

8000Hz 

Telecommand Datarate 

2000 bps 

Uplink Sweeping Range 

≤ 140kHz 

Uplink Sweeping Rate 

≤ 32kHz/sec 

 
[REQ-4112-2]  Preamble and Idle Pattern 
For the reliable on-board receiver’s bit-sync performance, preamble and idle pattern shall be provided at 
local TT&C modem such as CORTEX

TM CRT-Q unit which has been using at KARI site. The size of 

preamble shall be more than 176[TBD] bits and the idle pattern shall be configured as 55555555H.  

4.1.1.3 Ranging 

Requirements 

 
[REQ-4113-1]  Ranging Parameters for TT&C Stations 
TT&C station shall be applicable for ranging parameters described in Table 3. 

Table 3 Ranging Parameters for TT&C Stations 

Parameters 

Value 

Type 

ESA Tone Standard 

Major Tone Frequency 

100kHz 

(Virtual) Minor Tone Frequency  

20kHz, 4kHz, 0.8kHz, 0.16kHz, 0.032kHz, 
0.008kHz 

(Real) Minor Tone Frequecny 

20kHz, 16kHz, 16.8kHz, 16.16kHz, 
16.032kHz, 16.008kHz 

Modulation Phase 

Modulation 

Modulation Index for Major Tone Only 

1.4 

 5% radian for uplink, 0.45 (+10%, -

15%) radian for downlink 

Modulation Index for Major + Minor Tone 

(0.7 rad + 0.7 rad) 

 5% for uplink, 0.32rad 

+ 0.32(+10%, -15%) for downlink 

 
Both GK2A transponder and GK2B transponder will be configured to be coherent mode during ranging 
and 2-way Doppler measurements. In coherent mode, the ratio of 240/221 which is standard frequency 
translation is used. 

4.1.2 Ground 

Interface 

 
Communication interface between SOC and signal network operation center of GK2 LEOP TT&C ground 
network will be prepared as followings, 
 
- Primary Link: Dedicated-Leased Line (64 kbps, TBD) 
- Backup Link: VPN Internet (64 kbps, TBD) 


background image

Korea Aerospace Research Institute 

 

 

RFP/19

4.1.2.1 Telemetry 

Interface 

 
[REQ-4121-1]  Telemetry Request Message 
On reception of a telemetry request message, all local CORTEX

TM unit shall check its validity and returns 

a negative acknowledgment message in case of invalid request or telemetry message/data in case of 
valid request. Details of telemetry request message and negative acknowledgment message are 
described in the user’s manual issued by Zodiac Data Systems. 
 
[REQ-4121-2] Telemetry 

Message 

On reception of a telemetry request message, telemetry message shall be returned to ITOS of SOC. In 
case that there is no data available, any telemetry data shall not be transmitted. This shall be done by 
CORTEX

TM unit automatically without any special software. Details of telemetry message are described 

in user’s manual issued by Zodiac Data Systems. 

4.1.2.2 Telecommand 

Interface 

 
[REQ-4122-1] Telecommand 

Message 

CORTEX

TM unit located at all TT&C stations shall be properly to be compatible with telecommand 

message delivered by ITOS of SOC for sending telecommand to GK2A and GK2B. Details of 
telecommand message are described in user’s manual issued by Zodiac Data Systems. 
 
[REQ-4122-2]  Telecommand ACK Message 
In case that TT&C station successfully transmits command with local CORTEX

TM unit to the satellite, 

positive message shall be returned to the TM/TC gateway in MMOC. If not, negative message shall be 
returned. This shall be done by CORTEX

TM unit, automatically. Details of satellite command 

acknowledgement message and negative acknowledgement message are described in [RD1] issued by 
Zodiac Data Systems. 

4.1.2.3  Tracking File Interface 
 
[REQ-4123-1]  Tracking File Interface 
Antenna auto-track angle data and ranging/Doppler data measured at each TT&C station shall be placed 
at FTP server of SOC as a GEOS-C formatted file. The detail of GEOS-C file format is presented in 
Appendix A. 

4.1.2.4 Voice 

Interface 

 
[REQ-4124-1] VoIP 
Verbal interface shall be performed via VoIP as primary and PSTN black-phone as backup. 

4.2  GK2 Overseas Ranging Service 
 
This chapter presents the technical requirements for GK2 Overseas Ranging Service.  

4.2.1 Space-to-Ground 

Interface 

 
For the space-to-ground interface, GK2 overseas ranging station shall communicate with GK2A and 
GK2B through S-Band uplink and downlink.

 

4.2.1.1  S-Band Downlink Requirements  
 
[REQ-4211-1]  S-Band Downlink Parameters for Ranging Stations 
Overseas ranging station shall be applicable for S-Band downlink parameters described in Table 4. 


background image

Korea Aerospace Research Institute 

 

 

RFP/20

Table 4 S-Band Downlink Parameters for Ranging Stations 

Parameters 

Value 

G/T 

More than 16.8 dB/K 

Polarization RHCP, 

LHCP 

Center Frequency 

Frequency for GK2A and GK2B will be 
informed after contract 

Modulation PCM(NRZ-L)/PSK/PM 

PLL Bandwidth 

configurable from 0.1Hz to 4Hz 

Downlink Acquistion Range @ Ground 
Receiver 

 150kHz, minimum 

4.2.1.2  S-Band Uplink Requirements  
 
[REQ-4212-1]  S-Band Uplink Parameters for Ranging Stations 
Ranging station shall be applicable for S-Band uplink parameters described in Table 5. 

Table 5 S-Band Uplink Parameters for Ranging Stations 

Parameters 

Value 

EIRP 

More than 53 dBW 

Polarization RHCP, 

LHCP 

Center Frequency 

Frequency for GK2A and GK2B will be 
informed after contract 

Modulation PCM(NRZ-L)/PSK/PM 

Uplink Sweeping Range 

≤ 140kHz 

Uplink Sweeping Rate 

≤ 32kHz/sec 

4.2.1.3  Ranging Requirements  
 
[REQ-4213-1]  Ranging Parameters for Ranging Stations 
Ranging station shall be applicable for ranging parameters described in Table 6. 

Table 6 Ranging Parameters for Ranging Stations 

Parameters 

Value 

Type 

ESA Tone Standard 

Major Tone Frequency 

100kHz 

(Virtual) Minor Tone Frequency  

20kHz, 4kHz, 0.8kHz, 0.16kHz, 0.032kHz, 
0.008kHz 

(Real) Minor Tone Frequecny 

20kHz, 16kHz, 16.8kHz, 16.16kHz, 
16.032kHz, 16.008kHz 

Modulation Phase 

Modulation 

Modulation Index for Major Tone Only 

1.4 

 5% radian for uplink, 0.45 (+10%, -

15%) radian for downlink 

Modulation Index for Major + Minor Tone 

(0.7 rad + 0.7 rad) 

 5% for uplink, 0.32rad 

+ 0.32(+10%, -15%) for downlink 

 
Both GK2A transponder and GK2B transponder will be configured to be coherent mode during ranging 
measurements. In coherent mode, the ratio of 240/221 which is standard frequency translation is used. 


background image

Korea Aerospace Research Institute 

 

 

RFP/21

4.2.2 Ground 

Interface 

 
Communication interface between SOC and signal network operation center of GK2 LEOP TT&C ground 
network will be prepared as followings, 
 
- VPN Internet (64 kbps, TBD) 

4.2.2.1  Tracking File Interface 
 
[REQ-4221-1]  Tracking File Interface 
Ranging data shall be placed at FTP server of SOC as a GEOS-C formatted file. The detail of GEOS-C 
file format is presented in Appendix C. 
 
 
 
 
 
 


background image

Korea Aerospace Research Institute 

 

 

RFP/22

5.  General Terms and Conditions  
 

 


background image

Korea Aerospace Research Institute 

 

 

RFP/23

Preamble 

 

This Contract, made on June        , 2017 by and between Korea Aerospace Research Institute, duly 

established and existing under the law of Republic of Korea, with its main office at 169-84 Gwahak-ro, 

Yuseong-Gu, Daejeon 34133 Korea, hereinafter referred to as “KARI” and [Contractor], duly established 

and existing under the laws of [nationality], with its main office at [address], hereinafter referred to as 

“Contractor”. 

 

 
Witnesseth 

 

WHEREAS, KARI desires to obtain TT&C and associated services as well as overseas Ranging 

services from Contractor for GEO-KOMPSAT-2A and GEO-KOMPSAT-2B satellites; 

 

WHEREAS, Contractor is an experienced provider of technologically advanced and reliable service; and 

 

WHEREAS, Contractor is willing to provide the services as specified in this Contract; 

 

NOW THEREFORE, in consideration of the premises and the mutual agreements herein contained, 

KARI and Contractor have agreed to the followings:

 

 

 

 

Article 1.    Definition 

 

The terms defined in this Article shall have the meaning ascribed to them herein whenever they are used 

in this Contract, unless otherwise clearly indicated by the context. 

 

1.1 

Associates mean all individual or legal entities organized under public or private law, who shall 

act, directly or indirectly, on behalf of KARI or Contractor, or at the direction of either Party to 

this Contract to fulfill the obligations undertaken by such Party in this Contract, including, 

without limitation, the employee of each Party, their suppliers and subcontractors. 

 

1.2 

Contract means this Contract including Appendix as attached hereto, and all amendments that 

may be agreed by the Parties in accordance with terms and conditions of this Contract.  

 

1.3 

Contractor means                         . 

 

1.4 

Contract Price means the amount of Contract. If there is any change in Contract Price due to 

any reason, then the Contract Price means current total amount of Contract.   

 

1.5   

Deliverable Item(s) means any hardware, software, data or documentation to be provided to 

KARI by Contractor under this Contract. 

 

1.6 

EDC  means the Effective Date of the Contract in accordance with Article 15 “Effective Date of 

Contract”. 


background image

Korea Aerospace Research Institute 

 

 

RFP/24

1.7 

Events of Force Majeure means any act of God, war, whether or not declared, act or failure to 

act of any government in its sovereign capacity, fire, earthquake, flood, severe weather, 

epidemic, quarantine, riot, social uprisings, strikes, lock-outs, nuclear incident, or any other act 

beyond the reasonable control and without the fault of either Party or its Subcontractors. 

 

1.8 

GEO-KOMPSAT-2A  or GEO-KOMPSAT-2B or  Satellite(s)  means the Geostationary Earth 

Orbit Korea Multi-Purpose Satellite 2A or 2B or both to be developed under KARI’s 

responsibility. 

 

1.9 

GEO-KOMPSAT-2 program means the satellite development program for Geostationary Earth 

Orbit Korea Multi-Purpose Satellite 2A and 2B to be performed by KARI. 

 

1.10 

IOT means In-Orbit Test for GEO-KOMPSAT-2A and GEO-KOMPSAT-2B after LEOP, 

respectively. 

 

1.11 

KARI means Korea Aerospace Research Institute. 

 

1.12 

KARI Furnished Item(s) means the data, information or documentation to be provided to 

Contractor by KARI under this Contract. 

 

1.13 

LEOP means launch and early orbit phase for the GEO-KOMPSAT-2A and GEO-KOMPSAT-

2B. 

 

1.14 

Overseas Ranging Service means the ranging measurement by Contractor’s overseas 

ranging station under this Contract. 

 

1.15    

Pass means the time frame Contractor is using an antenna system to track the GEO-

KOMPSAT-2A and GEO-KOMPSAT-2B for the purpose of receiving downlink signals and 

transmitting uplink signal from/to the GEO-KOMPSAT-2A and GEO-KOMPSAT-2B in 

accordance with the schedule provided by KARI to Contractor and accepted by Contractor. 

 

1.16 

Unit Price means the price for each Works defined in Article 4.1. 

 

1.17  

Party or Parties means KARI or Contractor, or both, according to the context. 

 

1.18  

 

Subcontract means any subcontract, at any tier under this Contract. 

 

1.19 

Subcontractor means a contractor under any Subcontract including Main Subcontractor and 

suppliers. 

 

1.20 

TT&C Service means the telemetry receiving, satellite tracking and command transmitting by 

LEOP ground network under this Contract. 

 

1.21    

Third Party(ies) means any individual or legal entity other than the Parties and Associates. 

 

 


background image

Korea Aerospace Research Institute 

 

 

RFP/25

1.22 

Work means all services, including the TT&C Service and Overseas Ranging Services, to be 

performed by Contractor in accordance with Appendix A “Statement of Work”. 

 

 

 

Article 2.    Contract Documents 

 

2.1 

This Contract shall comprise the following documents, as amended from time to time by written 

agreement by and between both Parties;    

      

General Terms and Conditions  

Appendix A. Statement of Work 

Appendix B. Technical Requirements 

 

2.2 

In the event of any inconsistency or discrepancy between or among the Contract documents as 

listed in Article 2.1 above, the Contract documents shall be applied in the decreasing order of 

precedence.  

 

 

 

Article 3.    Scope of Work and Manner of Performance 

 

3.1 

Contractor shall provide KARI with the Work as stipulated in Appendix A “Statement of Work” 

and Deliverable Items as required under this Contract.  

 

3.2 

Contractor shall provide sufficient engineering manpower and prepare suitable facilities for the 

completion of the Works as set forth in Appendix A “Statement of Work”. If the Works are not 

completed with manpower and facilities foreseen due to Contractor’s fault, Contractor shall 

provide any additional manpower and facilities to accomplish each Work without any additional 

cost to KARI.  

 

3.3 

Contractor shall provide any technical information or assistance as may be needed for KARI to 

understand Deliverable Item or output of Contractor’s Work hereunder, without any additional 

charge to KARI.  

 

3.4 

KARI shall have the right to monitor the Work as specified in Appendix A “Statement of Work” in 

progress at Contractor’s facilities.  

 

3.5 

KARI shall provide the KARI Furnished Items to Contractor in order for Contractor to perform 

the Work, in timely manner. 

 

3.6 

Both Parties shall get any government approval necessary for the performance of this Contract, 

respectively. 

 

 

 


background image

Korea Aerospace Research Institute 

 

 

RFP/26

Article 4.    Price and Terms of Payments 

 

4.1 

Each Unit Price for the Work performed by Contractor under this Contract is specified as follows; 

 

Item No. 

Price 

Items 

Unit Price 

(USD) 

Preparation 

Preparation Cost for TT&C Service of GEO-KOMPSAT-2A 

Preparation Cost for TT&C Service of GEO-KOMPSAT-2B 

Preparation Cost for Ranging Service of GEO-KOMPSAT-2A 

Preparation Cost for Ranging Service of GEO-KOMPSAT-2B 

Operation 

TT&C Service for Pass of GEO-KOMPSAT-2A (minute basis) 

TT&C Service for Pass of GEO-KOMPSAT-2B (minute basis) 

Ranging Service for GEO-KOMPSAT-2A (Pass basis) 

Ranging Service for GEO-KOMPSAT-2B (Pass basis) 

 [Note] 

TBD 

 

4.2 

The Unit Price as specified in Article 4.1 above shall be a firm and fixed price that is not subject 

to any adjustment or revision by reason of the actual costs incurred by Contractor in the 

performance of the Work under this Contract.  

 

4.3 

The payment of Contract Price shall be subject to the establishment of performance bond and 

shall be made in accordance with the following table; 

 

No. 

Payment Milestone 

(EDC + month) 

Payment 

Due Date 

Payment 

(USD) 

Percentage 

(%) 

EDC 

EDC + 1M 

 

TBD % 

Completion of Preparation for 
TT&C Service of GK-2A 
(EDC + TBD M) 

EDC + TBD M 

 

TBD % 

Completion of Preparation for 
Ranging Service of GK-2A 
(EDC + TBD M) 

EDC + TBD M 

 

TBD % 

Completion of Preparation for 
TT&C Service of GK-2B  
(EDC + TBD M) 

EDC + TBD M 

 

TBD % 

Completion of Preparation for 
Ranging Service of GK-2B 
(EDC + TBD M) 

EDC + TBD M 

 

TBD % 

Completion of TT&C Service 
for GK-2A (EDC + TBD M) 

EDC + TBD M 

 

TBD % 

Ranging Services #1  
for GK-2A (EDC + TBD M) 

EDC + TBD M 

 

TBD % 

Ranging Services #2  
for GK-2A (EDC + TBD M) 

EDC + TBD M 

 

TBD % 

Completion of TT&C Service 
for GK-2B (EDC + TBD M) 

EDC + TBD M 

 

TBD % 

10 

Ranging Services #1 
for GK-2B (EDC + TBD M) 

EDC + TBD M 

 

TBD % 

11 

Ranging Services #2 

EDC + TBD M 

 

TBD % 


background image

Korea Aerospace Research Institute 

 

 

RFP/27

for GK-2B (EDC + TBD M) 

Total  

 

100% 

 

4.4 

All payments shall be made in U.S dollars by wire transfer to the bank account as designated 

by Contractor in its invoices within thirty (30) days after KARI’s receipt of the invoice as follows;  

 

4.4.1 

Preparation Unit Price for both TT&C and Ranging Services and Operation Unit Price for TT&C 

Services for each of the GEO-KOMSPAT-2A and GEO-KOMSPAT-2B ordered by KARI shall 

be made after the completion of Work.  

 

4.4.2 

Operation Unit Price for Ranging Services for each of the GEO-KOMSPAT-2A and GEO-

KOMSPAT-2B ordered by KARI shall be made on quarterly basis.  

 

4.5 

All banking charges incurred in Korea shall be borne by KARI, and those charges incurred 

outside of Korea shall be borne by the Contractor. 

 

 

 

Article 5.    Criteria of Successful Pass and Pass schedule 

 

5.1 

If the data to be acquired in a Pass is forwarded to KARI as valid data, the Pass is considered 

successful. However, if the data to be acquired in a Pass is not forwarded to KARI as valid data, 

KARI shall not be liable for the payment for the invalid data transmission period of each 

Satellite for the TT&C Service and for the Pass of each Satellite for the Ranging Service.  

 

5.2 

The Pass schedule requested by KARI shall be provided to Contractor in timely manner and no 

later than one (1) week prior to the actual Work is to be occurred. 

 

 

 

Article 6.    Taxes and Duties 

 

6.1 

In the event taxes are charged in Korea, KARI shall be fully responsible for payment of such 

taxes. The Contractor shall be fully responsible for the payment of all applicable taxes imposed 

outside Korea including any customs duties and charges. In any event, any taxes or duties of 

any nature levied by Korean tax authorities on the Contractor shall be borne and directly paid 

by the Contractor to the Korean tax authorities. 

 

6.2 

Neither Party shall be responsible for paying the customs duties, and related taxes, fees, or 

charges for the personnel and the personal belongings of the other Party. 

 

 

 

Article 7.    Performance Bond 

 


background image

Korea Aerospace Research Institute 

 

 

RFP/28

7.1 

Contractor shall establish a performance bond within three (3) weeks after EDC in favor of 

KARI in the value of ten percent (10 %) of the sum of each Preparation Cost, in the form of an 

irrevocable and unconditional standby letter of credit available by KARI’s draft at sight. 

 

7.2 

The entire amount covered by the performance bond shall be payable to KARI on demand 

together with KARI’s written statement to the effect: 

 

(a) that there was a default of the Contractor in the performance of the Contract (including 

Subcontractor’s default under the Subcontract), or 

(b) that any amount KARI is entitled to receive from Contractor has not been paid by Contractor 

to KARI through any other means, or 

(c) that this Contract was terminated by Contractor’s breach as specified in Article 13.2. 

 

7.3 

The letter of credit shall be issued by first class international bank acceptable to KARI. The 

letter of credit shall be drawn in favor of KARI and advised through the Woori Bank (Daejeon 

Branch at 29 Munye-ro, Seo-gu, Daejeon, 35241 Korea, Tel: +82-42-488-9704, Ext. 312 / 

Fax:+82-505-003-0759) and shall remain valid until the end of Overseas Ranging Service for 

GEO-KOMPSAT-2B. The letter of credit shall not be amended, modified or canceled without 

KARI's prior written consent. 

 

7.4 

It is hereby agreed between the Parties that payment from the performance bond under this 

Article 7 shall not affect any other KARI's rights, privileges, interests or remedies under this 

Contract or the applicable law. 

 

 

 

Article 8.    Licenses, Clearances and Permits 

 

8.1 

Unless otherwise specified in this Contract, each Party is responsible for obtaining all 

government approvals from any government authority which has jurisdiction and authority to 

require such approvals, including, but not limited to, licenses, visas, and permits necessary to 

carry out such Party’s obligations in accordance with this Contract. KARI is responsible for 

obtaining any necessary Korean government approvals, and Contractor is responsible for all 

other government approvals. 

 

8.2 

The Parties shall cooperate and provide each other, upon request of and without cost to the 

other Party, all reasonable and necessary assistance in obtaining any and all governmental 

approvals, which they respectively are required to obtain for the performance of this Contract. 

 

8.3 

Each Party shall be solely responsible for any expenses incurred in obtaining the approvals, 

which are required under this Article. The Parties shall provide to each other, upon request of 

and without cost to the other Party, suitable documents or other reasonable evidence to show 

that they have obtained any and all governmental approvals, which they respectively are 

required to obtain pursuant to this Contract. 

 

 


background image

Korea Aerospace Research Institute 

 

 

RFP/29

8.4 

Each Party and its employees shall comply with all applicable legal requirements of any place 

in which any part of Work under this Contract is to be done and with the legal requirements of 

public, municipal and other authorities in any way affecting or applicable to any Work performed 

by each Party and its employees. 

 

8.5 

Either Party shall notify the other Party immediately if either Party becomes aware of any 

activity attributable to the other Party which is inconsistent with the permission to operate.  

 

 

 

Article 9.   Delay 

 

9.1 Excusable 

Delay 

 

9.1.1 

Neither Party shall be responsible to the other Party for any delay in performing its obligations 

under this Contract due to any Events of Force Majeure. 

 

9.1.2 

The Party whose performance of obligations hereunder has been affected by any Events of 

Force Majeure shall notify the other Party within ten (10) days thereafter by sending a detailed 

statement and sufficient evidence with respect thereto, and promptly of any subsequent change 

in the circumstances, if any. The affected Party shall exercise its best efforts under the 

circumstances to remove or remedy the Events of Force Majeure and the effects thereof and 

resume full performance hereof as soon as possible. 

 

9.1.3 

Notwithstanding Article 9.1.1 hereof, any such delay that has not been notified to the other 

Party pursuant to Article 9.1.2 hereof shall not be excused for any reason whatsoever. 

Notwithstanding Article 9.1.1 hereof, any delay of performance of the affected Party falling due 

after delay, failure or incompleteness in exercising the pertinent best efforts to remove or 

remedy the pertinent Events of Force Majeure or the effects thereof pursuant to Article 9.1.2 

hereof shall not be excused for any reason whatsoever. 

 

9.1.4 

The Party who has received or is entitled to duly receive the notice of Events of Force Majeure 

under Article 9.1.2 hereof may suspend performance of its obligations which shall be due 

subsequent to such Events of Force Majeure, until the other Party has effected such delayed 

performance to the full extent after and in view of such Events of Force Majeure. 

 

9.2 Non-Excusable 

Delay 

 

9.2.1 

In the event that, unless otherwise excused by virtue of this Contract or the governing or 

applicable law, Contractor delays the provision of the Works as stipulated under this Contract, 

Contractor shall pay for damages as defined in the Article 9.2.2 to KARI as a result of such 

delay. 

 

9.2.2 

Contractor acknowledges and agrees that the timely provision of Preparation Work for TT&C 

Service and Ranging Service as stipulated under this Contract or its performance of other 

obligations under this Contract is essential to KARI, and that such delay as provided for in 


background image

Korea Aerospace Research Institute 

 

 

RFP/30

Article 9.2.1 hereof may cause substantial financial loss or damage to KARI’s rights, interests, 

privileges and benefits, which may not be assessable or recoverable. Both Parties therefore 

specifically agree that in the event of such loss or damage caused by delay attributable to 

Contractor, its Subcontractor or any of its agents, Contractor shall pay KARI as liquidated 

damages zero point two five percent (0.25%) per day of the sum of Preparation Unit Price. In 

no case, however, shall the aggregated liquidated damages for the Preparation Work for TT&C 

Service and Ranging Service exceed ten percent (10%) of the sum of Preparation Unit Price. It 

is also agreed by both Parties that KARI shall be entitled to exercise its right to terminate the 

Contract for Contractor’s breach pursuant to Article 14.2, if the aggregated liquidated damages 

under this Article, excluding those days of delay excused by KARI in writing, exceeds ten 

percent (10%) of the sum of Preparation Unit Price.  

 

9.2.3 

It is hereby agreed between the Parties, that the payment of the liquidated damages under this 

Article 9.2.2 shall be in full and final settlement under applicable law or in equity or under the 

Contract for any loss or damages incurred by KARI for late provision of the Work. 

 

9.2.4 

For the purpose of this Article, any action or omission of Contractor’s Subcontractor, agent, or 

servant, de facto or de jure, shall be deemed to be Contractor’s own. 

 

 

 

Article 10.   Intellectual Property Rights 

 

10.1    Any intellectual property rights and industrial property rights to any equipment or parts of 

equipment or software developed by each Party for the implementation of this Contract shall be 

retained by each Party. The property rights include methods, know-how, original software and 

techniques developed by each Party. 

 

10.2 

Any intellectual property rights and industrial rights to any equipment or parts of equipment or 

software developed by both Parties during implementation of this Contract shall be retained by 

both Parties. The property rights include methods, know-how, original software and techniques. 

 

10.3 

For the implementation of this Contract, any KARI Furnished Items provided by KARI to the 

Contractor shall remain KARI property. 

 

10.4 

In the event that any suit, claim, action or proceeding against KARI arises from allegations that 

any proprietary rights to be provided by Contractor hereunder constitute infringement of any 

patent, copyright, trade secret, know-how, or any other proprietary right of any Third Party, 

Contractor shall defend KARI’s right, title and interest to the same against such suit, claim, 

action, or proceeding at Contractor’s expense and shall hold KARI harmless from any damages 

or losses of any kind including without limitation legal fees. If as a result of such suit, claim, 

action or proceeding, the proprietary rights or any part thereof is held to constitute an 

infringement and the use of said proprietary rights, or any part thereof, is enjoined, Contractor 

shall promptly, at its option and expense, either procure for KARI the right to continue using 

said proprietary rights, or the part thereof, or replace the same with non-infringing proprietary 

rights acceptable to KARI. 


background image

Korea Aerospace Research Institute 

 

 

RFP/31

Article 11.   Confidentiality 

 

11.1      Each Party agrees to keep secret and confidential all information obtained pursuant to this 

Contract from the other Party, which is designated as confidential by the other Party. The 

Parties agree to take all necessary precautions in a manner acceptable to the Party furnishing 

the confidential information in order to keep secret and confidential such information and to 

restrict its use outside and beyond the scope of this Contract; provided, however, that the 

above shall not apply to information that; 

 

(a)  is publicly known at the time of disclosure under this Contract, or becomes publicly known 

after disclosure without breach of this Contract by the receiving Party; or 

(b)  prior to disclosure under this Contract was already in the possession of the receiving Party 

as established by documentary evidence dated prior to the date of disclosure; or 

(c)  after disclosure under this Contract is obtained from any Third Party who is rightfully in 

possession of such informration and not subject to a confidentiality obligation with respect 

to said information; or  

(d)  is independently developed by or for the receiving Party without use of or recourse to 

theinformation of the disclosing Party; or 

(e)  is requested to disclose by receiving Party to competent government authorities as is 

required to bring about the purposes intended by this Contract. 

 

11.2  

Any information shall be protected and kept in confidence by the receiving Party, which shall 

use, at least, the same degree of care and safeguard as it uses to protect its own information of 

like importance. Said care shall be no less than reasonable care. 

 

11.3     Contractor shall obtain the prior written approval of KARI concerning the content and timing of 

news releases, articles, brochures, advertisements, prepared speeches, and other information 

releases, proposed to be made by such party concerning this Contract or the Work performed 

or to be performed hereunder. KARI shall be given a reasonable time to review the proposed 

text prior to the date scheduled for its release. 

 

 

 

Article 12.    Indemnity 

 

12.1 

 Each Party agrees to indemnify, defend and hold the other Party, and its officers, directors, 

employees, agents, shareholders and subcontractors, their officers, directors, employees, 

agents and shareholders, harmless against and in respect of any claim, liability, obligation, loss, 

damage, assessment, proceeding, judgment, cost and expense (including, without limitation, 

reasonable attorney's costs and expenses reasonably incurred in investigating, preparing, 

defending against or prosecuting any litigation or claim, action, suit, proceeding or demand) 

(collectively, the "Damages"), arising out of or in any manner incident, relating or attributable to 

any inaccuracy in any representation or breach of a warranty or covenant by each Party 

contained in this Contract except any gross negligent or willful misconduct by each Party. 

 

 


background image

Korea Aerospace Research Institute 

 

 

RFP/32

Article 13.    Warranty 

 

13.1 

Contractor represents and warrants to KARI that: 

 

(a) 

Contractor shall perform the Work in a timely and efficient manner and in accordance 

with the-state-of-art engineering and design industry standards and practices; 

 

(b) 

Each of its employees and other personnel who perform the Work shall be qualified and 

sufficiently experienced so as to provide the Works competently, professionally and 

efficiently with the standards and practices as set forth in Paragraph (a) above; 

 

(c) 

All Deliverable Item that Contractor is providing as part of the Works shall be free from 

defects and errors that materially affect the value of such Deliverable Item to KARI; 

  

(d) 

Contractor shall have good title or otherwise have all necessary rights to all engineering 

or technical data or documents, and all materials provided to KARI, free from any and all 

claims, demands, liens and encumbrances on title; and 

 

(e) 

Neither part of the engineering or technical data or documents, and all materials 

provided to KARI, when given and in the future, shall infringe any Third Party intellectual 

property rights.  

 

13.2 

For KARI’s remedy of the warranty as above, Contractor shall reperform the Work in question at 

Contractor’s expense in order to cause such Deliverable Item to conform to such warranty. 

However, if Contracator fails to provide such a remedy for KARI, then KARI may terminate this 

Contract for Contractor’s breach in accordance with Article 14.2. 

 

 

 

Article 14.    Termination  

 

14.1 

In the event that the excusable delay under Article 8 “Delay” exceeds six (6) months for any 

single Events of Force Majeure or nine (9) months in the aggregate for all Events of Force 

Majeure, KARI, at its sole discretion, may declare frustration of this Contract, and terminate the 

whole or any part of this Contract by sending a three (3) days prior notice to the Contractor. In 

case of such termination, Contractor shall be entitled to the payments received and payments 

due as of the date of termination, in which case Contractor shall return fifty percent (50%) of the 

amount paid by KARI under this Contract. KARI shall return the Deliverable Item to Contractor, 

if any. 

 

14.2 

KARI may, by written notice to the Contractor, terminate the whole or any part of this Contract, 

if any of the following circumstances occurs; 

 

(a) The Contractor commits a material breach of any of its obligations under this Contract; or 

(b) The Contractor fails to obtain any necessary government approval for this Contract; or 

(c) The Contractor delays the Preparation Work in accordance with Article 9.2.2. 


background image

Korea Aerospace Research Institute 

 

 

RFP/33

 

In case of the circumstances in this Article, KARI may notify the Contractor and may suspend 

any further performance of its obligation under this Contract. If the Contractor fails, within five (5) 

days from the dispatch of the notice, to produce and notify KARI of reasonable evidence of its 

intent and ability to effect due performance of the obligation in breach within ten (10) days from 

due dispatch of written notice, then KARI may terminate this Contract with three (3) days’ prior 

notice of termination. In case of such termination for Contractor’s breach, the Contractor shall 

return all the amounts paid by KARI under the Contract and also pay the termination charge of 

ten percent (10%) of the Contract Price. KARI shall return the Deliverable Item to Contractor, if 

any. 

 

14.3 

KARI may terminate this Contract, in whole or in part, at any time for its convenience, upon 

thirty (30) days prior written notice to Contractor. In case of such termination, Contractor shall 

be entitled to the payments received and payments due as of the date of such termination 

based on the Price as defined in Article 4.1, and KARI shall be entitled to the Deliverable Items 

as of the date of such termination.  

 

14.4 

In case of total loss or constructive total loss of GEO-KOMPSAT-2A and/or GEO-KOMPSAT-2B 

after each launch, KARI may terminate this Contract, in whole or in part, upon prompt prior 

written notice to Contractor. In case of such termination, Contractor shall be entitled to the 

payments received and payments due as of the date of such termination based on the Price as 

defined in Article 4.1, and KARI shall be entitled to the Deliverable Items as of the date of such 

termination. 

 

 

 

Article 15.    Notice 

 

15.1 

Any and all notice, requests, demands, approvals, reports, and other correspondence to be 

provided pursuant to this Contract shall be in writing and shall be deemed to have been duly 

given to the Party to be notified: (i) on the date of delivery if delivered in person, (ii) on the date 

of dispatch if by facsimile, telex or e-mail, or (iii) on the date of receipt if by registered airmail or 

overnight courier. All notices shall be addressed to the appropriate Party at its address as 

follows: 

 

 

For KARI : Korea Aerospace Research Institute 

 

 

 

169-84 Gwahak-ro, Yuseong-gu, Daejeon, 34133 Korea 

 

Commercial Issue 

Technical Issue 

Name : Mr. Won-Suk LEE 

Title : Senior Administrator 

Dept. : Procurement Team 

Name : Mr. Durk Jong Park 

Title : Senior Researcher 

Dept. : Ground System Development Team 

Tel. : +82-42-860-2406 

Fax : +82-42-860-2666 

e-mail : wsl@kari.re.kr 

Tel. : +82-42-860-2727 

Fax : +82-42-870-3919 

e-mail : parkdj@kari.re.kr 

  


background image

Korea Aerospace Research Institute 

 

 

RFP/34

 

For Contractor : TBD 

  

 

TBD 

Commercial Issue 

Technical Issue 

Name : TBD 

Title : TBD 

Dept. : TBD 

Name : TBD 

Title : TBD 

Dept. : TBD 

Tel. : TBD 

Fax : TBD 

e-mail : TBD 

Tel. : TBD 

Fax : TBD 

e-mail : TBD 

 

15.2 

Each Party may change its address for notice by notice given to the other Party in the manner 

set forth above. And any notices given as provided herein shall be considered effective seven 

(7) days after the registered postage pre-paid airmailing thereof or the day of actual receipt 

thereof, whichever occurs first, or on the day of personal delivery, or the day of sending if by 

facsimile, telex or e-mail. 

 

 

 

Article 16.    Effective Date of Contract 

 

16.1 

The effective date of this Contract ("EDC") is the date on which the duly authorized 

representatives of both Parties have signed this Contract, as designated in the “Preamble” of 

the Contract. 

 

16.2 

Any amendment to this Contract shall be effective upon signature by the authorized 

representatives of both Parties and the approval of such amendment by the government of both 

Parties, if required. 

 

 

 

Article 17.    Governing Law and Arbitration 

 

17.1       In cases any controversy or claim arises out of or in relation to this Contract or with respect to a 

breach hereof, the Parties shall seek to resolve the matter amicably through discussions 

between themselves. In the event of any disagreement between KARI and the Contractor about 

the interpretation of the provisions or definitions used in this Contract, the interpretation of KARI 

shall govern until and unless otherwise decided by arbitration conducted pursuant to the 

following provisions. 

 

17.2 

If the Parties cannot resolve such controversy or claim in accordance with Article 15.1 above, it 

shall be finally settled by arbitration of the International Chamber of Commerce (ICC) and the 

place of arbitration shall be Seoul in Korea. The proceedings shall be conducted in English. The 

award rendered by the board shall be final and binding on the Parties and may be entered in 

any court of competent jurisdiction for execution. 

 

 


background image

Korea Aerospace Research Institute 

 

 

RFP/35

17.3 

The validity, performance, construction, and effect of this Contract shall be governed by the 

laws of Korea

 

 

 

Article 18.    Miscellaneous 

 

18.1 Assignability 

 

 

 

This Contract and each and every covenant, term and condition hereof shall be binding upon 

and inure to the benefit of the Parties and their respective successors, and neither this Contract 

nor any rights and obligations hereunder shall be assignable or delegable directly or indirectly 

by any Party without the prior written consent of the other Party. 

 

18.2 Entire 

Agreement 

 

 

This Contract embodies the entire agreement of the Parties with respect to the subject matter 

hereof and supersedes and cancels any and all prior understandings or agreements, oral or 

written, in relation hereto, which may exist between the Parties. No oral explanation or oral 

information by any of the Parties shall alter the meaning or interpretation of this Contract. 

 

18.3 Amendment 

 

 

No amendment or change hereof or addition hereto shall be effective or binding on any of the 

Parties unless reduced to writing and executed by the respective duly authorized 

representatives of each of the Parties. 

 

18.4 Unenforceable 

Terms 

 

 

If any term or provision of this Contract shall for any reason be invalid, illegal or unenforceable 

in any respect, this Contract shall be interpreted and construed as if such term or provision had 

never been included herein. 

 

18.5 Non-Waiver 

 

 

The failure or delay of any Party to require performance by the other Party of any provision of, 

or of any right or obligation under, this Contract, shall not constitute a waiver thereof, nor shall 

such affect that Party's right to thereafter require performance of such or any other provision, 

right or obligation. 

 

18.6 Disclaimer 

of 

Agency 

 

 

This Contract shall not be deemed to constitute any Party the agent of the other Party. 

 

18.7 Headings 

 


background image

Korea Aerospace Research Institute 

 

 

RFP/36

 

The headings in this Contract have been inserted for convenience of reference only and are not 

to be used in construing or interpreting this Contract. 

 

18.8 Language 

and 

Units 

 

 

This Contract is executed in English. All documents, drawings, plans and any other writings as 

well as communication between the Parties shall be in English. Weight and measurement for 

deliverable documents shall be recorded in units of metric system. 

 

18.9 Time 

Limits 

 

Unless otherwise indicated, any time limits to which this Contract binds Contractor or KARI shall 

be counted in calendar days from the day following that of the event marking the start of the time 

limit, and shall end on the last day of the period specified. When the last day of a time limit is a 

Saturday or Sunday, or a legal holiday in the country in which the particular contractual 

performance is required, such time limit shall be extended to the first working day following. 

 

18.10 Expenses 

 

 

Each Party shall bear its own attorney fees and other expenses incurred to negotiate and 

execute this Contract. 

 

18.11 Subcontractors 

 

Each Party shall be fully responsible for the work of its Subcontractors under this Contract, and 

such subcontracting shall not relieve that Party of its obligation under this Contract. 

 

 

 
 

 


background image

Korea Aerospace Research Institute 

 

 

RFP/37

IN WITNESS WHEREOF, the Parties hereto have executed this Contract in duplicate in English by 

causing these presents to be signed by their duly authorized representatives as of the day and year first 

above written. 

 

 

 

 

Korea Aerospace Research Institute 

Contractor 

 

 

 

 

 

By :_______________________ 

 

 

 

 

By:_______________________ 

Name : Dr. Gwang-Rae CHO 

Name :   

Title  : President 

Title  : 

 

 
 

 


background image

Korea Aerospace Research Institute 

 

 

RFP/38

APPENDIX A. General GEOS-C File Format for LEOP TT&C Service 
 
* Common Data Area 
Seq 
No 

Position Description 

Size  Data 

Type 

Contents 

1 1-7 Satellite 

ID 

Integer 

9933322:default  

2 8-9 Measurements 

type 

Integer 73:ANG, 

33:DOP 

23:RNG 

10-11 

Time System indicator 

Integer 

03:default 

12-16 

Reception code number 

Integer 

B4441, B is Blank 

17-18 

GMT, Year 

Integer 

YY, 01 for 2001 

19-21 

GMT, DOY(Day Of Year)  

Integer 

DDD 

22-26 

GMT, SEC of Day 

Integer 

SSSSS 

27-32 

GMT, msec 

Integer 

Fraction of SEC 

 
* Range Measurement Data Area 
Seq 
No 

Position Description 

Size  Data 

Type 

Contents 

9 33 Ionospheric 

refraction 

correction 

flag 

Integer 

0 or 1 
1: default 

10 34  Trospheric 

refraction 

correction 

flag 

Integer 

0,2,4, for corrected

1,3,5 not corrected
1: default 

11 

35 

Transponder delay correction flag

Integer 

0 or 1 
1: default 

12 

36-45 

Range value, km 

10 

Double 

F10.0, example, if 
range value is 
1895.43425km: 
BBBBBB1895 

13 

46-54 

Range value, m 

Double 

xxx.xxxxxx, 
example, if range 
value is 
1895.43425km: 
434250000 

14 

55 

Speed of light 

Integer 

3 default 

15 

56 

Transponder channel 

Integer 

1 for coherent 
2 for non-coherent 
B: default 

16 

57-60 

Surface pressure, millibars 

Integer 

BBBB: default 

17 

61-63 

Surface Temperature, degrees K 

Integer 

BBB: default 

18 

64-66 

Relative humidity at surface, 
percent 

3 Integer 

BBB: 

default 

19 

69-73 

Measurement standard deviation 5 

Integer  10000 

default 

20 

74 

Range ambiguity indicator 

Integer 

B: default 

21 76-80 

Trospheric 

refraction 

correction 5  Integer BBBBB: 

default 

22 

81 

New line character 

Character

 

 
* Range Rate (Doppler) Measurement Data Area 
Seq 
No 

Position Description 

Size  Data 

Type 

Contents 

9 33 Ionospheric 

refraction 

correction 

flag 

Integer 

0 or 1  
1: default 

10 34  Trospheric 

refraction 

correction 

flag 

Integer 

0,2,4, for corrected
1,3,5 not corrected
1:default 

11 

35 

Receiver Mount Type 

Integer 

3: default, AZ/EL 


background image

Korea Aerospace Research Institute 

 

 

RFP/39

12 

36-42 

Counting Interval for avg data 

Double 

xxxxx.xx 
BBBBBB1: default 

13 

43-49 

Range rate, km/s 

Double 

xxxx.xxx example, 
if value is  –
2137.111328km/s, 
BB-2137 

14 50-55 

Range 

rate, 

mm/sec 

6 Double 

xxx.xxx 

15 

56 

Speed of light 

Integer 

3 is default 

16 

57 

Transponder Channel 

Integer 

1 for coherent 

2 for non-coherent 
B: default 

17 

58-66 

Reference Station ID 

Integer 

4441BBBBB:defailt

18 

69-73 

Measurement standard deviation 5 

Integer  10000 

default 

19 

74 

Reference station mount type 

Integer 

B: deafult 

20 

75-77 

Receiver antenna axis 
displacement 

3 Double 

xx.x 
BBB: default 

21 

78-80 

Ref station antenna displacement

Double 

xx.x 
BBB: default 

22 

81 

New line character 

Character

 

Position 67,68 is blank 
 
 
* Angle (AZ, EL) Measurement Data Area 
Seq 
No 

Position Description 

Size  Data 

Type 

Contents 

9 33 Ionospheric 

refraction 

correction 

flag 

Integer 

0 for corrected 
1 for not corrected 
0: default 

10 34  Trospheric 

refraction 

correction 

flag 

Integer 

0,2,4, for corrected
1,3,5 not corrected
0: default 

11 

36-38 

AZ angle, degree 

Integer 

 

12 

39-40 

AZ angle, arc minute 

Integer 

 

13 

41-45 

AZ angle, arc second 

DP 

xx.xxx 

14 

47-48 

EL angle, degree 

Integer 

 

15 

49-50 

EL angle, arc minute 

Integer 

 

16 

51-54 

EL angle, arc second 

Double 

xx.xx 

17 

58-61 

Standard deviation in azimuth 

Double 

xx.xx 
0300: default 

18 

62-65 

Standard deviation in elevation 

Double 

xx.xx 
0300: default 

19 

67-71 

Tropospheric refraction correction 
to azimuth 

Double xxx.xx 

BBBBB: default 

20 

72-76 

Tropospheric refraction correction 
to elevation 

5 Double 

xxx.xx 
BBBBB: default 

21 

77 

New line character 

Character

 

Position 35, 46, 55-57 66-76 is blank.


background image

Korea Aerospace Research Institute 

 

 

RFP/40

APPENDIX B. COMS Ground Network (Information Only) 
 

 

 
 


background image

Korea Aerospace Research Institute 

 

 

RFP/41

APPENDIX C. GEOS-C File Format for Overseas Ranging Service 
 
* Common Data Area 
Seq 
No 

Position Description 

Size  Data 

Type 

Contents 

1 1-7 Satellite 

ID 

Integer 

9933322:default  

2 8-9 Measurements 

type 

Integer 

23:RNG 

10-11 

Time System indicator 

Integer 

03:default 

12-16 

Reception code number 

Integer 

Bxxxx, B is Blank, 
xxxx is provided by 
GK2 FDS 

17-18 

GMT, Year 

Integer 

YY, 01 for 2001 

19-21 

GMT, DOY(Day Of Year)  

Integer 

DDD 

22-26 

GMT, SEC of Day 

Integer 

SSSSS 

27-32 

GMT, msec 

Integer 

Fraction of SEC 

 
* Range Measurement Data Area 
Seq 
No 

Position Description 

Size  Data 

Type 

Contents 

9 33 Ionospheric 

refraction 

correction 

flag 

Integer 

0 or 1 
1: default 

10 34  Trospheric 

refraction 

correction 

flag 

Integer 

0,2,4, for corrected

1,3,5 not corrected
1: default 

11 

35 

Transponder delay correction flag

Integer 

0 or 1 
1: default 

12 

36-45 

Range value, km 

10 

Double 

F10.0, example, if 
range value is 
1895.43425km: 
BBBBBB1895 

13 

46-54 

Range value, m 

Double 

xxx.xxxxxx, 
example, if range 
value is 
1895.43425km: 
434250000 

14 

55 

Speed of light 

Integer 

3 default 

15 

56 

Transponder channel 

Integer 

1 for coherent 
2 for non-coherent 
B: default 

16 

57-60 

Surface pressure, millibars 

Integer 

BBBB: default 

17 

61-63 

Surface Temperature, degrees K 

Integer 

BBB: default 

18 

64-66 

Relative humidity at surface, 
percent 

3 Integer 

BBB: 

default 

19 

69-73 

Measurement standard deviation 5 

Integer  10000 

default 

20 

74 

Range ambiguity indicator 

Integer 

B: default 

21 76-80 

Trospheric 

refraction 

correction 5  Integer BBBBB: 

default 

22 

81 

New line character 

Character

 

 
 
 
 

 


background image

Korea Aerospace Research Institute 

 

 

RFP/42

APPENDIX D. Compliance Matrix  
 
Bidder shall submit the following Non-Conpliance Table with respect to the any non-compliance or 
deviations from the requirements of this RFP and the Non-Compliance Table shall list in numerical order, 
every Section and subsection of the RFP. The statement of Non-Compliance Table shall be included in 
Technical Proposal and General Terms and Conditions of Proposal. 
 

Non-Compliance Table 

 

RFP Section 

(Section #) 

REQ # for Technical Requiremnt
(Article # for General Terms and 
Conditions) 

Description 

Proposal 

Section 

Compliance 

(C/PC/NC) 

Remarks

 

 

 

 

 

 

 

 

 

 

 

 

 

 

 

 

 

 

 

 

 

 

 

 

 

 

 

 

 

 

 

 

 

 

 

 

 

 

 

 

 

 

 

 

 

 

 

 

 

 

 

 

 

 

 

 

 

 

 

 

 

 

 

 

 

 

 

 

 

 

 

 

 

 

 

 

 

 

 

 

 

 

 

 

 

 

 

 

 

 

 

 

 

 

 

 

 

 

 

 

 

 

 
[Note]  

C : Compliance 

PC : Partial Compliance 

NC : Non Compliance 

 

 


background image

Korea Aerospace Research Institute 

 

 

RFP/43

APPENDIX E. Price Proposal Form  
 
The Bidder shall provide the Price Proposal using the following form and the Price Proposal shall include 
any specific statement to describe how the price has been calculated.

 

 
Price for GK2A and GK2B Overseas Ranging Service in nominal operation (This price is optional item.) 
 
[Preparation Cost] 

Category Satellite 

Direct 

Labor 

Overhead

Subcon./Mate./Purch.

Others Profit 

Sub-Total 

(Currency)

LEOP 
TT&C 
Service 

GK2A  

 

 

 

 

 

GK2B  

 

 

 

 

 

Sub-Total    

 

   

Overseas 
Ranging 
Service 

GK2A  

 

 

 

 

 

GK2B  

 

 

 

 

 

Sub-Total    

 

   

Total  

   

 

 

 

 
[Service Cost] 

Category Satellite 

Direct 

Labor 

Overhead

Subcontracts Others

Profit 

Sub-Total 

(Currency) 

LEOP 
TT&C 
Service 

GK2A  

 

 

 

 

 

GK2B  

 

 

 

 

 

Sub-Total

1) 

 

 

 

 

 

 

Overseas 
Ranging 
Service 

GK2A  

 

 

 

 

 

GK2B  

 

 

 

 

 

Sub-Total

2) 

 

 

 

 

 

 

Total     

 

 

 

 
1) Sub-Total Cost /57,600minutes = unit price per minute  
2) Sub-Total Cost /8,640times = unit price per pass  
 
- For the Cost of LEOP TT&C Service, the service duration for GK2A and GK2B is 480 hours for each 

satellite.(24 hours per day, 20 days) 

- For the Cost of Overseas Ranging Service, the number of ranging measurement for both GK2A and 

GK2B is 8,640times (24times per day, 30days per 1month, 6 months, 2 satellites) 

 
[Service Cost for Optional Item] 
 
Regarding the Optional Item, please propose the unit price per pass.